
EVALUATION
CORE

Casey Greene, PhD
University of Colorado Anschutz
Professor, Biomedical Informatics

Sean Davis, MD, PhD
University of Colorado Anschutz
Professor, Biomedical Informatics
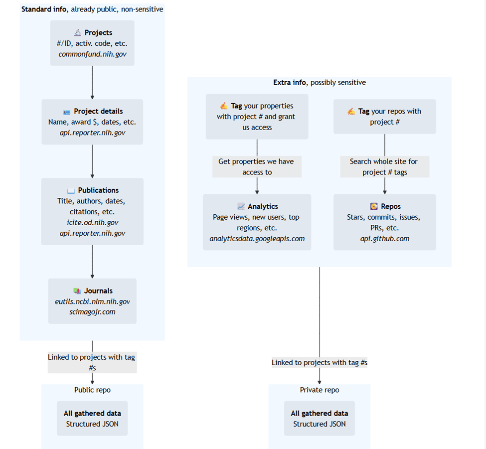
Our role is to gather information associated with Common Fund projects to share with NIH to show the impact of the incredible projects within this ecosystem. We work closely with other Centers to make sure that we are capturing accurate information as efficiently as possible. Our goal is to help program staff understand how certain activities lead to increased impact, not compare projects.
Working in conjunction with the consortium, we strive to develop standard metrics across Common Fund projects, such as grant details, publications and citations. While one set of metrics cannot fully represent all projects, having a common baseline allows us to demonstrate overall impact in a cohesive manner.
We are continually refining this process to accurately and efficiently capture key metrics. Be sure to visit our GitHub page for the latest information and up to date processes.
Example Workflow
